科技前沿
地方动态
您当前所在的位置:首页 > 产业动态 > 科技前沿科技前沿
【涨知识】研发费用加计扣除新政的适用范围有哪些?
2022-11-08   来源:汕头高企   作者:汕头高企

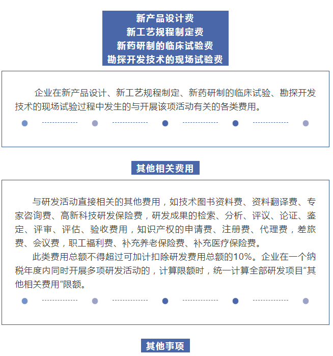
image.png


   image.png

   image.png

   image.png

分享到: 更多